Deep-dive explorations of architecture decisions, technical challenges, and learnings
Replaced subjective LLM code review with deterministic execution-based validation. Runs generated code in isolated Docker sandboxes, classifies failures across syntax, runtime, logic, and temporal reasoning, and benchmarks multiple models under identical conditions.
Built an open-source transparent proxy that enforces per-call and per-session budget limits on LLM API calls, with cache-aware pricing and zero-latency SSE streaming — preventing unbounded spend in autonomous agent workflows.
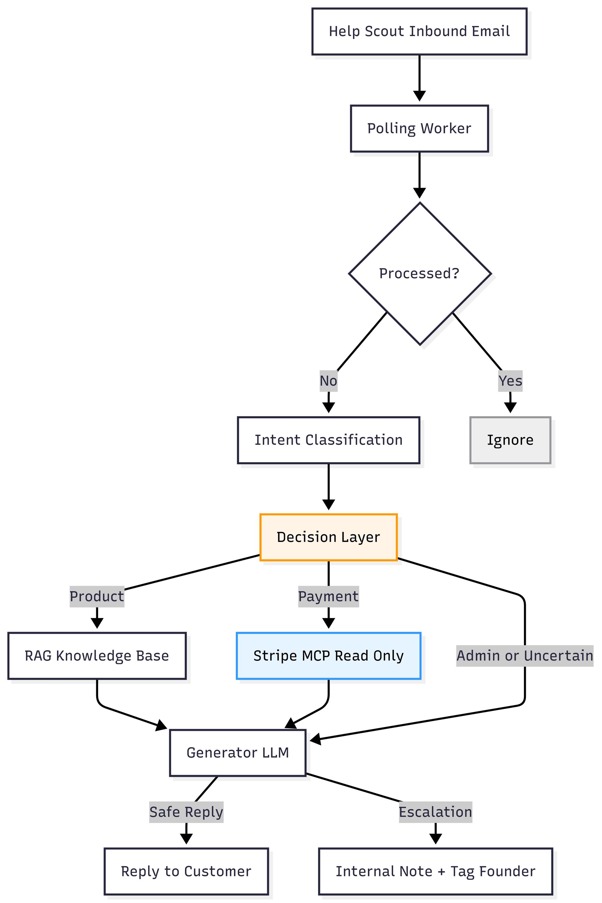
Deployed a guardrail-first AI support agent handling live customer tickets with Stripe-backed context and deterministic escalation logic, designed to fail safely under uncertainty in a production SaaS environment.
Built a compute-first financial analysis engine combining deterministic portfolio metrics with constrained LLM interpretation to deliver grounded, non-speculative decision support.
Designed a self-hosted AI knowledge system with hybrid retrieval, confidence scoring, and BYOK isolation to enable auditable, low-latency document querying.
Engineered an AI evaluation system that generates, grades, and corrects free-form responses, emphasizing verification, feedback reliability, and learning under ambiguity rather than content generation alone.
A desktop AI application that transforms audio content into structured learning materials and flashcards. Saves 3-5 hours per lecture in note-taking and improves retention with spaced repetition.
A large-scale ETL pipeline system automating the ingestion, normalization, and cleaning of vendor data. Processes 500,000+ records, reducing manual processing time from multiple days to under 5 minutes.
A comprehensive SaaS platform that automates the entire client-to-invoice workflow for freelancers and agencies. Reduces administrative workload by 60%+ and eliminates billing errors.
An intelligent job aggregation system that delivers personalized remote job alerts via Discord webhooks. Automated pipeline processes 1,300+ job postings daily from multiple sources.