Murad Al-Balushi
Applied AI Engineer | Infrastructure & Systems Design | Production Full-Stack
Building production AI systems and scalable full-stack applications. I design and ship intelligent solutions end-to-end—from RAG engines to fintech platforms—combining AI capabilities with robust architecture to deliver measurable impact.
Professional Experience
Real-world impact and teamwork in production environments
360Remit
Software Developer
Muscat, Oman
Jan 2025 – Present
At 360Remit, I serve as a technical owner bridging backend, infrastructure, and vendor systems to deliver compliant, production-grade fintech modules in a regulated environment.
- Owned VAPT execution and remediation for a regulated fintech platform, acting as the central risk authority between security vendors and engineering teams; validated findings, eliminated false positives, and drove fixes to closure prior to public release
- Engineered backend business logic and RESTful APIs powering core remittance and compliance workflows — emphasizing modular architecture, code reusability, and maintainability
- Designed and implemented key application modules, creating service classes and data models to support customer onboarding, verification, and transaction processing
- Led integration of critical compliance and verification systems, coordinating with external DevOps and product teams to align technical delivery with regulatory requirements
- Developed automation scripts for live data synchronization and data normalization, ensuring data integrity and consistent user-facing presentation
- Architected and procured on-premise infrastructure, defining specifications, scaling policies, and upgrade triggers to satisfy in-country data residency mandates
- Collaborated with product leadership on hardware capacity planning, procurement strategy, and long-term scalability roadmap
- Maintained backend reliability and compliance, managing configuration, version control, and system uptime across multi-service production environments
Engineering Village
Development Intern
Al Mawaleh
May 2024 – Aug 2024
- Built a booking app using React and Supabase with real-time conflict resolution, eliminating double-bookings
- Developed reusable component abstractions for scalable UI system design, reducing development time
- Delivered production-ready features in a collaborative, learning-focused environment
Technical Skills
Core technologies I use to build scalable, modern applications
Applied AI & LLM Systems
- Retrieval-Augmented Generation
- Hybrid Retrieval
- Guardrail-First LLM Design
- Deterministic Tool Calling
- Intent Classification
- Confidence-Based Escalation
- Batch Precomputation
- Cost Optimization
- Gemini
- OpenAI
- Whisper
Backend & Systems Engineering
- Python
- TypeScript
- Node.js
- FastAPI
- Express
- REST API Design
- Modular Architectures
- Idempotence
- Graceful Degradation
- Background Processing
Data & Pipelines
- ETL Pipelines
- Data Normalization
- Delta Detection
- Conflict Resolution
- Validation
- PostgreSQL
- MySQL
- SQLite
- MongoDB
- Redis
- FAISS
- Structured & Unstructured Data Handling
Cloud & Infrastructure
- Google Cloud Platform
- Cloud Run
- Scheduled Jobs
- AWS EC2
- Docker
- CI/CD
- Nginx
- Vercel
Integrations & Platforms
- Stripe API
- Help Scout API
Frontend (Supporting)
- Next.js
- React
- React Native
- Tailwind CSS
System Design
- Distributed Systems Fundamentals
- API Integrations
- Reliability, Safety, and Failure-Mode Thinking
Highlight Projects
A selection of projects I'm particularly proud of

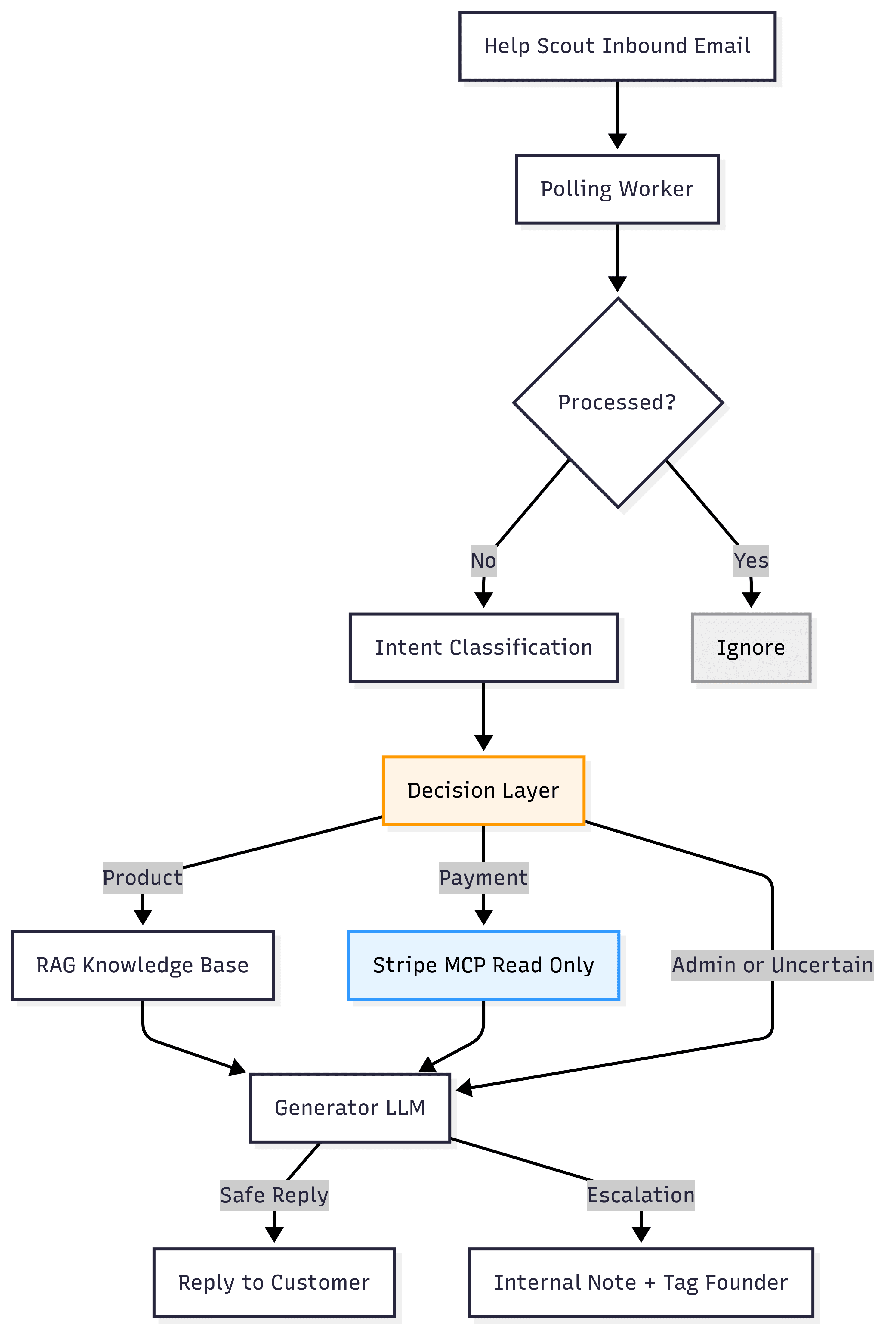
Production AI Support Agent (Guardrail-First)
Risk-aware LLM-powered support agent reducing customer support load
Deployed a guardrail-first AI support agent handling live customer tickets with Stripe-backed context and deterministic escalation logic, designed to fail safely under uncertainty in a production SaaS environment.
Key Features
- Autonomous email response when confidence is high
- Deterministic escalation for uncertain or admin requests
- Read-only Stripe access with email-based access control

FinAI – AI Portfolio Analysis & Decision Support System
Compute-first financial analysis engine with constrained LLM interpretation
Built a compute-first financial analysis engine combining deterministic portfolio metrics with constrained LLM interpretation to deliver grounded, non-speculative decision support.
Key Features
- Deterministic portfolio metrics calculation
- Constrained LLM interpretation for decision support
- Non-speculative financial analysis

Cortex
Self-hosted RAG engine with hybrid semantic + lexical retrieval
Designed a self-hosted AI knowledge system with hybrid retrieval, confidence scoring, and BYOK isolation to enable auditable, low-latency document querying.
Key Features
- Intelligent Memory System for context-aware sessions and conversation history
- Hybrid Retrieval combining Semantic Search, BM25 Lexical Search, and Reciprocal Rank Fusion
- Confidence Scoring with source attribution and visual confidence badges

LLM-Powered Assessment Engine
AI evaluation system for generating, grading, and correcting free-form responses
Engineered an AI evaluation system that generates, grades, and corrects free-form responses, emphasizing verification, feedback reliability, and learning under ambiguity rather than content generation alone.
Key Features
- Free-form response generation
- Automated grading and correction
- Verification and feedback reliability
Let's Connect
Ready to discuss your next project or explore opportunities? Reach out through any of these channels.